什么是mos管
mos管是金属(metal)—氧化物(oxide)—半导体(semiconductor)场效应晶体管,或者称是金属—绝缘体(insulator)—半导体。MOS管的source和drain是可以对调的,他们都是在P型backgate中形成的N型区。在多数情况下,这个两个区是一样的,即使两端对调也不会影响器件的性能。这样的器件被认为是对称的。
双极型晶体管把输入端电流的微小变化放大后,在输出端输出一个大的电流变化。双极型晶体管的增益就定义为输出输入电流之比(beta)。另一种晶体管,叫做场效应管(FET),把输入电压的变化转化为输出电流的变化。FET的增益等于它的transconductance, 定义为输出电流的变化和输入电压变化之比。市面上常有的一般为N沟道和P沟道,详情参考图片(N沟道耗尽型MOS管)。而P沟道常见的为低压mos管。
场效应管通过投影一个电场在一个绝缘层上来影响流过晶体管的电流。事实上没有电流流过这个绝缘体,所以FET管的GATE电流非常小。最普通的FET用一薄层二氧化硅来作为GATE极下的绝缘体。这种晶体管称为金属氧化物半导体(MOS)晶体管,或,金属氧化物半导体场效应管(MOSFET)。因为MOS管更小更省电,所以他们已经在很多应用场合取代了双极型晶体管。
mos管优势
1.可应用于放大。由于场效应管放大器的输入阻抗很高,因此耦合电容可以容量较小,不必使用电解电容器。
2.很高的输入阻抗非常适合作阻抗变换。常用于多级放大器的输入级作阻抗变换。
3.可以用作可变电阻。
4.可以方便地用作恒流源。
5.可以用作电子开关。
6.在电路设计上的灵活性大。栅偏压可正可负可零,三极管只能在正向偏置下工作,电子管只能在负偏压下工作。另外输入阻抗高,可以减轻信号源负载,易于跟前级匹配。
MOS管结构原理图解
1、结构和符号(以N沟道增强型为例)
在一块浓度较低的P型硅上扩散两个浓度较高的N型区作为漏极和源极,半导体表面覆盖二氧化硅绝缘层并引出一个电极作为栅极。

其他MOS管符号

2、工作原理(以N沟道增强型为例)

(1)VGS=0时,不管VDS极性如何,其中总有一个PN结反偏,所以不存在导电沟道。
VGS=0,ID=0
VGS必须大于0
管子才能工作。

(2)VGS》0时,在Sio2介质中产生一个垂直于半导体表面的电场,排斥P区多子空穴而吸引少子电子。当VGS达到一定值时P区表面将形成反型层把两侧的N区沟通,形成导电沟道。
VGS》0→g吸引电子→反型层→导电沟道
VGS↑→反型层变厚→VDS↑→ID↑
(3)VGS≥VT时而VDS较小时:
VDS↑→ID↑

VT:开启电压,在VDS作
用下开始导电时的VGS°
VT=VGS—VDS
(4)VGS》0且VDS增大到一定值后,靠近漏极的沟道被夹断,形成夹断区。
mos管三个极分别是什么及判定方法
mos管的三个极分别是:G(栅极),D(漏极)s(源及),要求栅极和源及之间电压大于某一特定值,漏极和源及才能导通。

1.判断栅极G
MOS驱动器主要起波形整形和加强驱动的作用:假如MOS管的G信号波形不够陡峭,在点评切换阶段会造成大量电能损耗其副作用是降低电路转换效率,MOS管发烧严峻,易热损坏MOS管GS间存在一定电容,假如G信号驱动能力不够,将严峻影响波形跳变的时间。
将G-S极短路,选择万用表的R×1档,黑表笔接S极,红表笔接D极,阻值应为几欧至十几欧。若发现某脚与其字两脚的电阻均呈无限大,并且交换表笔后仍为无限大,则证实此脚为G极,由于它和另外两个管脚是绝缘的。
2.判断源极S、漏极D
将万用表拨至R×1k档分别丈量三个管脚之间的电阻。用交换表笔法测两次电阻,其中电阻值较低(一般为几千欧至十几千欧)的一次为正向电阻,此时黑表笔的是S极,红表笔接D极。因为测试前提不同,测出的RDS(on)值比手册中给出的典型值要高一些。
3.丈量漏-源通态电阻RDS(on)
在源-漏之间有一个PN结,因此根据PN结正、反向电阻存在差异,可识别S极与D极。例如用500型万用表R×1档实测一只IRFPC50型VMOS管,RDS(on)=3.2W,大于0.58W(典型值)。
测试步骤:
MOS管的检测主要是判断MOS管漏电、短路、断路、放大。
其步骤如下:
假如有阻值没被测MOS管有漏电现象。
1、把连接栅极和源极的电阻移开,万用表红黑笔不变,假如移开电阻后表针慢慢逐步退回到高阻或无限大,则MOS管漏电,不变则完好
2、然后一根导线把MOS管的栅极和源极连接起来,假如指针立刻返回无限大,则MOS完好。
3、把红笔接到MOS的源极S上,黑笔接到MOS管的漏极上,好的表针指示应该是无限大。
4、用一只100KΩ-200KΩ的电阻连在栅极和漏极上,然后把红笔接到MOS的源极S上,黑笔接到MOS管的漏极上,这时表针指示的值一般是0,这时是下电荷通过这个电阻对MOS管的栅极充电,产生栅极电场,因为电场产生导致导电沟道致使漏极和源极导通,故万用表指针偏转,偏转的角度大,放电性越好。
MOS管(场效应管)的应用领域
1:工业领域、步进马达驱动、电钻工具、工业开关电源
2:新能源领域、光伏逆变、充电桩、无人机
3:交通运输领域、车载逆变器、汽车HID安定器、电动自行车
4:绿色照明领域、CCFL节能灯、LED照明电源、金卤灯镇流器
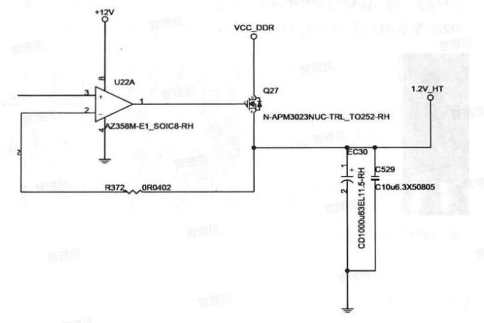
MOS管降压电路

图中Q27是N沟道MOS管,U22A的1脚输出高电平时Q27导通,将VCC—DDR内存电压降压,得到1.2V—HT总线供电,而U22A的1脚输出低电平时Q27截止,1.2V_HT总线电压为0V。
