武汉瑞纳捷
6月1日消息,瑞纳捷半导体对部分产品的价格再次做出调整,表示其产品价格将再次提升5%-20%,从5月31日起实施,具体以实际产品型号为准,而此前已签署订单及合同仍执行原价格。
据了解,4月7日,武汉瑞纳捷半导体有限公司就发过一次涨价函,宣布产品价格提升幅度为5%-20%,调整日期为2021年4月8日起。
国巨
5月31日,经济日报引述供应链消息,为反映生产成本,继调涨对代理商、小型合约客户报价后,国巨决定对一线大型组装(代工)厂产品价格全线调涨。其中,芯片电阻和钽电容涨约10%,MLCC涨约1%至3%,新价格将在6月1日生效。
在此之前,国巨在今年Q1已经对代理调高报价;Q2又对小型合约客户调涨报价,芯片电阻、MLCC涨幅在10%~20%,部分钽电容也有所调涨,涨幅在10%~20%。
士兰微
5月31日,杭州士兰微电子股份有限公司下发涨价通知函,由于原辅材料及封装价格上涨的影响,公司相关产品的成本不断上升。
为了保证产品的供应,保持良好的业务关系,经公司慎重研究决定对部分产品进行调价:从6月1日起,对LED照明驱动产品价格进行调整,具体调价幅度由公司销售人员进行沟通。
日月光投控
经济日报5月25日报道,业内人士透露,封测厂商日月光投控打线封装订单爆满,第3季不仅取消3%至5%的价格折让,而且还要再涨5%至10%。
Maxim(美信)
5月20日, Maxim(美信)向合作分销商发布了通知,通知表示,由于汽车、5G、物联网和消费类设备的增长,半导体行业将迎来前所未有的增长。然而受新冠肺炎影响,半导体行业的产能紧缺,导致产品交期拉长。
意法半导体ST
5月17日,意法半导体ST发出通知,称将于6月1起对全线产品涨价。涨价通知显示,目前半导体的缺货情况严重影响了产业链。
半导体需求持续上升,尽管已经进行资本投资来满足需求,仍然面临极大挑战。一个重要挑战就是原材料成本,因此我们不得不进行涨价。
盛群
经济日报5月14日报道,由于和晶圆代工厂端的产能、价格讨论已经结束,MCU大厂盛群计划8月调整价格,涨幅需视产品而定。
在今年4月下旬时,盛群曾向客户发出涨价函,通知称因为晶圆厂和包装厂有新一波涨价,产品将涨价15%到30%。另外因为晶圆代工厂要在5月上旬才能提供下一年度的生产片数,盛群将暂停接单,在获悉产能和成本后,才会恢复接受2022年订单。
安森美
5月14日,安森美在涨价通知函中表示,由于客户下的订单超过历史订单,当前的需求高峰给公司带来了挑战,所以不得不在2021年第三季度上调产品价格。具体涨价执行日期是7月10日。
东芝
5月12日,TOSHIBA(东芝)向客户发布了调涨通知,通知表示,由于受到新冠肺炎的影响,半导体晶圆、代工和封装,都面临原材料短缺和成本增加的问题,东芝的产品成本也在不断增加,因此,决定于2021年6月1日提高产品的价格。
联电
5月10日,DIGITIMES援引消息来源称,联电将在7月份再次调涨28nm制程12寸晶圆代工产品价格,涨幅约13%。
芯龙半导体
5月6日,芯龙半导体发布产品价格调整通知称,由于产品的上游原材料等成本持续上涨,且产能紧张、投产周期延长,为了更好的服务客户,确保产品的持续供应,本着共同发展,合作共赢的原则,芯龙半导体决定对全线产品价格进行调整。
德普微电子
深圳市德普微电子有限公司在5月6日发布了产品调价通知函,通知表示,经公司慎重研究决定,对照明系列产品型号做相应价格调整,从2021年5月6日起未交订单按照新价格出货。

富鸿创芯
5月6日,富鸿创芯发布产品价格上涨通知函表示,由于众所周知的原因,全球半导体行业供需失衡,生产周期不断延长,原材料价格节节攀升,致使公司的制造成本大幅增加。
为了公司能健康运营和持续为所有合作客户提供更稳定、更可靠的芯片产品,富鸿创芯将于5月6日当天起所有芯片器件产品全面涨价。
5月6日,驱动IC原厂深圳市必易微电子股份有限公司发布产品调价通知函,目前由于上游原材料持续不断涨价,产能继续紧缺,原有价格无法满足供货需求,为了争取产能,保证产品交付,经公司慎重考虑决定:
自2021年5月7日起,产品价格将继续进行调整,具体调整幅度将由销售人员沟通对接,所有未交订单将执行调整后的新价格。
29日,TI唯理商艾睿发布了一则通知,表示窗口期延长为60天。
26日,力成旗下封测厂超丰证实涨价消息,将于3月至5月陆续和客户洽谈调整报至少10%起跳,部分涨幅甚至上看20%-30%。
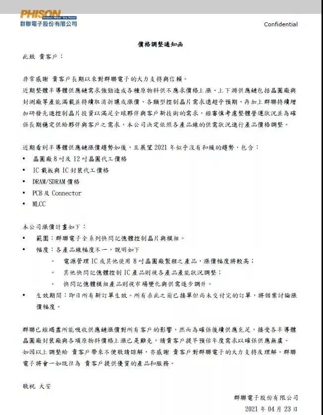
4月23日,NAND Flash控制IC厂群联对客户发出涨价通知,即日起调涨全系列快闪存储控制芯片和模组价格,各产品线涨幅不同,通知原文如下:
盛群半导体于4月21日发布通知表示,即日起暂停接单。
20日,台湾地区新唐科技、九齐科技和凌通科技等主要MCU厂商传出调涨报价10%-20%。同时,主要MCU厂商今年年底前的产能均已订满,小家电等下游客户已争相洽谈明年上半年产能分配事宜。
4月20日,长晶科技发布了一份涨价函,宣布自2021年5月1日起,对全系列产品销售价格进行调整,调整幅度为10%-20%。届时包括所有未交及在途订单全部按照新价格执行。
创惟在18日发出通知,确定在第二季调涨报价10%,转嫁代工成本上升。
4月15日,晶丰明源对外发布价格调整函表示,自2021年4月19日起,所有此前已生效但尚未完全交付的订单及新订单均适用调整后的新价格,本次调整后的价格有效期为2021年4月19日起至下一份价格调整通知函生效之日为止,适用于有效期内发货的所有订单。
4月12日,国内MCU厂商辉芒微电子(FMD)发布产品涨价通知函,全线产品价格上涨。
辉芒微电子在通知函中表示,本次将针对所有产品价格做一定程度上调,具体价格请与相关销售负责人咨询,以报价单为准。所有代理商未交订单和新订单都必须自2021年4月12日起开始执行。
4月12日消息,在成本大幅提升下,IC设计厂义隆指出,由于晶圆代工、封测产能持续吃紧,造成生产成本上扬,该公司已向客户反映并调整全部产品的售价,并即日起执行。
4月7日,全球模拟芯片巨头ADI(亚德诺)邮件通知代理商,将对部分产品调涨出货价格,新价格将于5月16日生效。
ADI表示,由于原材料和封装成本上升导致的供应链成本压力,同时认识到继续制造部分老产品系列对于客户的重要性,因此不得不调涨一部分老产品的出货价格以继续维持这部分的制造能力。
4月6日,瑞纳捷半导体发布关于价格调整的说明函称,产品价格提升5%-20%,具体以实际产品型号为准;价格调整日期为2021年4月8日起,在此之前已签署订单及合同仍执行原价格。
敏矽微通知表示,自2021年4月6日起,所有交货按调整后价格执行。已在系统中的未交订单,按新调整后的价格执行。
快充芯片大厂伟诠电表示,为反映成本增加,全产品线包括电源管理晶片(PMIC)、微控制器(MCU)将自4月1日起全面涨价,涨幅约10-20%。
国内芯片代工龙头厂中芯国际通过邮件告知客户,4月1日起将全线涨价,已上线的订单维持原价格,已下单而未上线的订单,不论下单时间和付款比例,都将按新价格执行。
2021年3月25日,国内知名MCU厂商上海灵动微电子股份有限公司(简称“灵动微”)发布了《灵动关于价格策略的沟通函》,该函指出,随着供应链情况的日益紧张及原材料成本上涨压力的日益加大,灵动为争取供应链产能、提供稳定供给、实现持续合作,经公司慎重讨论决定,自2021年4月1日起,对部分产品的价格做出调整:
-
调整幅度以具体产品型号为准;
-
自4月1日起,所有交货按照调整后的价格执行;
-
系统订单调整后价格做相应变更。
联茂电子科技有限公司ITEQ宣布,由于LME从去年第三季度均价由6000一路上涨至目前9000上下,LME涨幅超过50%,同时铜箔加工费用上涨超过20%,且铜需求量持续增加也导致铜箔价格暴涨;迫于三大原物料同时上涨,且涨价后价格逼近去年的1.5倍,联茂不得不提出调涨售价,本次涨幅:板料及PP 15-20%;新价将从2021年4月1日出货开始生效。
南亚电子材料(昆山)有限公司宣布,由于CCL三大原材料LME伦铜、铜箔加工费、环氧树脂及玻纤布价格持续巨幅上涨且供应紧张,以致公司成本不断上涨,不堪重负。为缓解成本压力,拟调涨售价,涨幅为交易总金额15~20%,2021年4月1日出货生效。
长兴材料工业股份有限公司基板单价调整通知显示,由于基板主要原料铜箔加工费、环氧树脂、玻纤布及其他化工材料供应紧缺,价格持续上涨,鉴于上述原料成本上涨之事实,拟针对公司基板材料的供应价格调整如下:单面板材价格每平方米调涨10%;双面板材价格每平方米调涨20%,自2021年4月1日起进行调涨。
3月初,全球第一大半导体硅晶圆厂商“信越化学”发布消息,由于主要原材料金属硅的成本正在上升以及中国市场需求旺盛等因素,导致供应短缺与生产成本上升,此外,由于供应短缺,甲醇成本和催化剂原材料成本(包括铂金成本)也在增加。
因此,信越化学宣布针对含硅制品的涨价幅度为10%-20%,是近四年来首度大举宣布涨价,新价格自4月1日起,适用日本和全球业务范围,对信越化学有机硅事业部的所有客户生效。
Allegro作为运动控制和节能系统传感和电源解决方案的全球领导者,主要应用行业主要是汽车和工业类,其Motor Driver物料如A4950系列也缺货严重。
美国Allegro 公司涨价函显示:2021年4月1日后出货的新订单,和现有的订单,都将按照上涨后的新价格执行销售。
盛群半导体表示,4月1日起出货的HOLTEK全线产品价格调涨,原因是半导体市场供需失衡导致原物料不断上涨,晶圆厂已经执行第二波代工价格调涨,加上封装厂亦开始全面调高封装测试委工价格。公司配合反映物料成本的上升,谨此宣布4月1日当日及之后出货的所有IC类产品全面调高售价15%。
