1.加电阻的方法
特点:
压降很大,必须计算电阻的值
正向的反向的脉冲都会耦合至输入引脚和反馈引脚
在反向导通的时候,电阻的功耗相当大
如果正脉冲进入输出脚,管子可能关闭


2.加二极管的方法
特点
固定管压降,且负载只能是阻性负载。
负脉冲会耦合至输入和反馈引脚

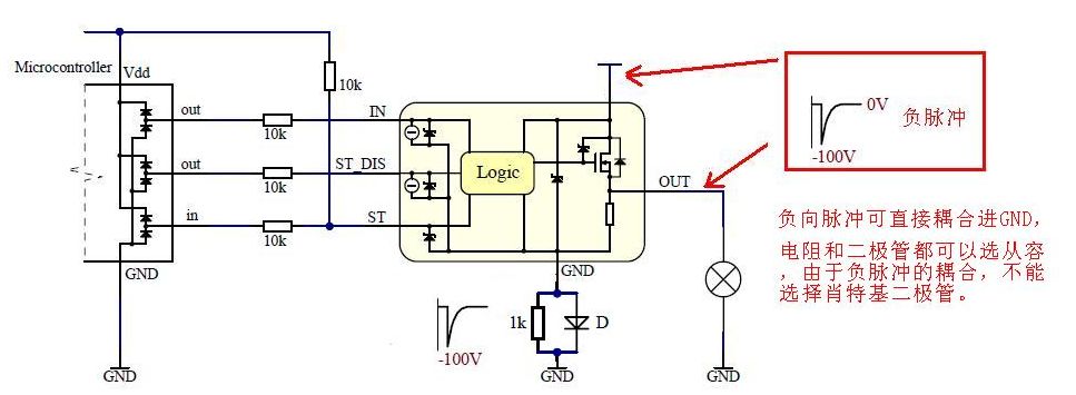
3.加二极管并联电阻的方法
固定管压降,负脉冲会耦合至输入和反馈引脚
其优点是,二极管和电阻都不用很特殊,正向时二极管限制了电阻的电压,使得压降固定,因此电阻可以选大一些。而反接的时候,只有电阻导通,又保证了反向电流足够的小。

4.加Mos管的方法
无压降,没有脉冲耦合进其他引脚。任意负载
高成本,额外的器件多,稳压管和电容都是为了防止瞬间GS电压过大。

