芯配网

“断货”?!100多条高速被封,运费暴涨60%

“断货”?!100多条高速被封,运费暴涨60%

近日,广东某化工新材料企业在社交平台告知客户:由于国内疫情风险增高,物流运输可能延迟或停运,多地高速口已封闭,必须持48小时内有效核酸证明通过,请提前安排订单,如有延迟请谅解。

 

据了解,这种情况近期在化工行业可谓常态。多家化工企业表示,虽然开工还比较正常,但是物流运输方面已经遭到了重创。
不仅原材料采购受阻,货物运送延迟,甚至想找到货运司机都成了奢望,货物运不出去成了化工人最头疼的事。
100多条高速被封 有货也运不出来
截至08月08日18时,已有14个高风险地区,196个中风险地区。
在近期举行的国务院联防联控机制新闻发布会上,交通运输部、移民局、民航局、邮政局、国铁集团等相关负责人介绍了进一步加强疫情防控有关情况并宣布完善疫情防控措施,做好“外防输入,内防反弹”。
公路水运口岸方面,严格实施港口熔断措施,截至8月3日,已执行4次熔断,累计暂停18家航运公司、438艘船舶的外籍船员在境内港口换班。
针对交通场站和交通工具等聚集性场所,交通运输部指导涉疫地区,及时关闭进出中高风险地区所在区县的道路客运服务,暂停中高风险地区所在城市的跨城公交、出租车、顺风车业务,对途经中高风险地区的公交和轨道交通线路实施甩站、跨站运行。据不完全统计,目前已有100多条高速被封,几十条公路实行交通管制。
江苏:南京、泰州、南通、苏州、淮安、扬州、徐州、镇江、连云港、常州、无锡等地区89个高速公路收费站出入口单向或双向暂时关闭,全省普通公路因疫情管控需要双向封闭的普通国省道共29条31处
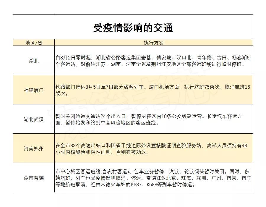
自8月2日零时起,湖北省公路客运集团宏基、傅家坡、汉口北、青年路、古田、杨春湖6个客运站,对前往江苏、湖南、河南全省及荆州红安地区全部客运班线进行临时停班。
此外,湖北武汉、福建厦门、河南郑州、湖南常德等多个城市交通也受到了影响。

 

航空、铁路、水运以及跨省交通等业务中断、服务暂停,这也就意味着化工人的原材料采购和货物发运都受到了一定程度的影响,毕竟产业链上下游的客户和流程都是环环相扣的,一旦某个环节中止,必定会影响整个化工市场的行情。
 
大厂暂停、延迟发货,货运司机难寻,“现货为王”时代已至
如今已有部分化工龙头企业陆续受到疫情影响,万华化学所在的烟台经济技术开发区被列为中风险地区,被采取封闭管理措施;位于南京的扬子石化、扬子巴斯夫PP/PE等主要产品已延时发货较远地区的订单。部分化工企业称接天津大沽化正式通知:即日起,江苏车及路过江苏车不装货。
无论是多地对于中高风险区的封闭,还是客运暂停、航班熔断、交通管制等措施,无形中对于物流运输造成了很大的压力。
不少司机表示,做核酸检测需要排队,过每一个检查关卡也都需要排队,不仅时效性很差,风险也很大,因此大多拒绝了中高风险区及周边区域的运送工作。
江苏扬州、南京、泰州等地区货运基本已经暂停,而在货主出货不及时,库存饱满,新计划不能及时生产的情况下,物流价格水涨船高,江苏地区的运费已经上涨了50-60%。
但即便是高昂的运费也难保万无一失,遇到部分地区自发挖断路以及封村封路的情况时,各种证明等同于“废纸一张”,司机也只能掉头返回,宣告运送失败。
部分企业表示,上周还在正常发货,这周形势突然严峻起来,下游客户采购量基本都难以维持一个月时间。这也就意味着,疫情扩散严峻,运输物流受阻问题愈演愈烈的同时,货源紧缺态势逐渐显现,对于原料荒的担忧也日益增强。
原料没有,生产不出来
生产出来,货送不出去
货送出去,运输难到位
……
一级级传导下去,整个化工行业产业链或将陷入“死循环”中。在货物难以运输的形势下,价格已不是成交的根本因素,以前打招呼问,多少钱?现在直接问,能发吗?在这种情况下,发的出去的都是牛人,能拿到手的才是王道,“现货为王”的时代已经到来。